-
案例名稱:零糖含橙汁碳酸飲料新品合成甜味劑甜感優化、果汁感、新鮮感提升
-
案例類別:產品開發方向
-
申報單位:伊比西(北京)植物藥物技術有限公司/喬琪
案例成效:
(1)對其中的三氯蔗糖、安賽蜜合成甜味劑甜感修飾,切斷甜味掛舌,提升起甜速度,增強飽滿口感;
(2)對橙子風味進行激發,水果新鮮感、果汁感提升。最終實現該新品消費者感官測評顯著愉悅,新品銷量受到品牌方和市場認可。
某知名飲料品牌全糖含果汁碳酸飲料多年銷量出色,近年在減糖趨勢下希望開發無糖含果汁碳酸飲料,但因現有合成甜味劑解決方案難以實現感官表現近似蔗糖,且替糖后果汁感、水果風味新鮮感、真實感有明顯損失,制約品牌方開發無糖新品。
伊比西參與項目開發后,針對目前存在的感官合成甜味劑尾甜過長、飽滿口感不足、起甜速度慢、酸甜比不愉悅等問題,以及水果風味不足的問題作出診斷,對配方做調試后,選用整體修飾甜味劑甜感,切斷甜味劑尾甜、增強飽滿口感、加速起甜的普魯斯特200濃縮香精,以及能夠激發橙子風味、增強果汁感、新鮮感的席蔓200LN 01濃縮香精。
伊比西認為,對該產品做感官提升,首要遵循神經科學原則:加速主要的橙子風味識別,以真實、新鮮的橙子風味,吸引消費者注意力,使消費者迅速做出判斷,認可該飲料與大腦中記憶的新鮮橙子風味高度匹配,進而初步做出“好喝”的判斷。伊比西席蔓200LN 01濃縮香精具有加速水果風味識別速度效果,下附伊比西奧地利感官評價中心對于席蔓200LN 01產品的感官測評數據,測評人數12,結果證實席蔓200LN 01產品顯著加速了測試小組成員對于檸檬風味的識別速度,具有加快水果風味識別判斷的效果。

圖一:席蔓200LN 01濃縮香精加速水果風味識別效果
伊比西同時通過對于甜味掛舌的切斷,甜味劑異味的遮蔽,甜味劑帶來的口感寡淡問題的彌補,對該飲料風味的明顯缺陷作出彌補,避免消費者迅速做出“有異味,不好喝”的判斷,避免激發大腦的“缺陷檢索”,從而避免消費者做出感官“差評”。
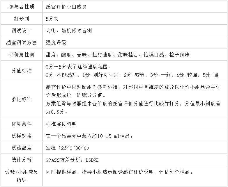
伊比西經過多輪調試后,最終確定方案采用普魯斯特200濃縮香精及席蔓200LN 01濃縮香精兩支產品,并對最終方案進行了內部感官評價小組感官測試,并給出相應的感官評價結果。具體感官評價方法如下表:


圖二:伊比西方案對品牌方產品的整體感官提升
最終經由感官評價小組測評,伊比西方案在飽滿口感方面有明顯提升,在橙子風味方面有顯著激發效果,并加速起甜,縮短了甜味掛舌時間,整體實現了水果風味清晰易識別、甜感純正似蔗糖、整體風味干凈無異味的整體改善。
最終品牌方采納伊比西方案,該零糖含橙汁碳酸飲料新品在2023年5月進入市場后立即受到了消費者認可,在京東、天貓等線上渠道及線下餐飲門店渠道熱銷,銷量滿足品牌方預期,成功助力該知名飲料品牌推出了經得住市場消費者感官認可的零糖含果汁碳酸飲料,實現了該品牌在零糖新品方面的突破,為消費者在不犧牲愉悅口感的前提下帶來熱量更低、健康負擔更小的碳酸飲料新品,實現了經濟價值與社會價值的高度統一。
內容由伊比西(北京)植物藥物技術有限公司/喬琪提供。

