一、評價小組:每次感官風味評價應由5位及以上專家評價員或10位及以上優選評價員組成評價小組承擔。評價小組的成員應具有相同的資格水平與檢驗能力,可分為評價員、優選評價員或專家評價員三類。
二、評價器具:盛放樣品的容器應無異味,大小顏色形狀應相同,不會以任何方式影響評價結果。
三、評價時間:評價時間應安排在早上9:00~10:00、下午15:00~16:00或者飯前或飯后1h進行。
四、評價步驟
1. 樣品提供:按產品推薦的方式煮制并盛放在上述評價器具里。每組樣品提供的時間間隔應不少于0.5h,每組樣品的數量不應超過5個。提供的樣品應保持完整性并用三位數字隨機編碼。同一輪次評價中每個樣品的編碼應不同,評價員之間的編碼也應不同。
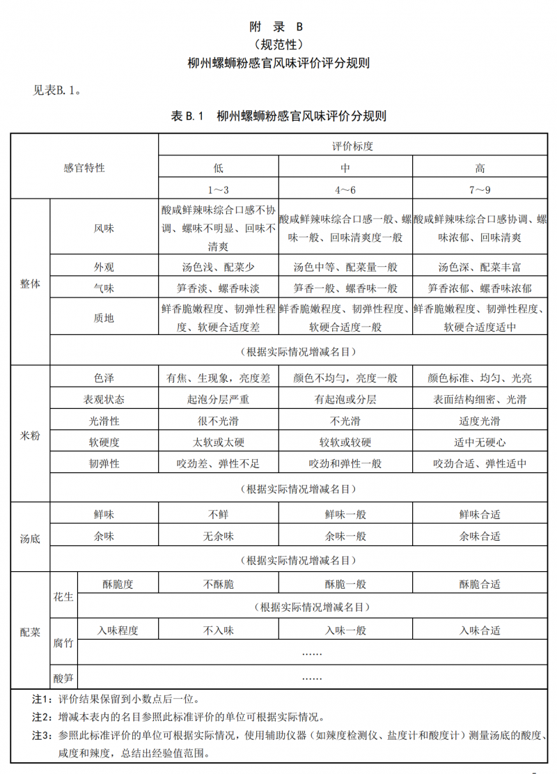
2. 感官風味評價:按GB/T 21172規定的照明條件下,評價柳州螺螄粉風味、外觀、氣味、質地四個方面。根據評價結果進行標度評價(打分),評分規則見附附錄B。


五、結果的分析與表達
1. 評價分析中異常值的處理
對評價員的評分結果可參考狄克遜(Dixon)檢驗法、Q檢驗法或格魯布(Grubbs)法等進行異常值的分析剔除。
2. 單項得分的計算
對剔除異常值處理后的柳州螺螄粉各感官特性的評價結果,計算感官特性單項平均得分,精確至小數點后兩位,即某單項平均評分=處理后的某單項評分加和/處理后的參加評價的人數。
3. 綜合評價結果的計算
由上述計算可得各單項平均評分,按結果的加權平均得出綜合評價結果(在此,各評價項目權重均為1),即綜合評價得分=各單項平均評分的相加。
4. 評價結果的表達
評價結果參照附錄D進行某一樣品不同評價員評價結果的匯總。參照附錄E進行所有樣評價結果的匯總。結果的表達根據實際需要以表格或者圖式表示。


來源:DB4502/T0017—2022 柳州螺螄粉感官風味評價方法;標題圖片來源于創客貼會員

