然而,現有的桃評價方法不能全面反映桃的感官品質,一方面是由于桃的品種很多,難于建立統一的評價標準,另一方面,不同的人群關注的因素不盡相同,因此即使對于同一品種,不同的評價標準得到的結果也不盡相同,并且現有評價標準通常是固定不變的,某種桃品種的獨特感官品質無法得到有效評價。因此,如何準確、詳細地評價桃的感官品質?
下面介紹一種桃感官品質評價系統和評價方法。

102實驗測評模塊,利用多個樣品進行驗證,對初始品評詞匯及新的品評詞匯進行校準,確定不同屬性的權重并賦分;以及根據不同桃品種,對數據庫中的品評詞匯進行分類,獲取品評員對所述分類進行測試的數據,并確定最終的感官品質特征;獲取多位品評員利用確定最終的所述感官品質特征對桃進行感官品質評價數據后進行統計分析得到最終的感官品質評價結果。
103推送模塊,用于輸出評價結果,包括文字描述和圖像顯示。不限于評分數字、蛛網圖、多級圓環圖、色譜圖和刻度線的組合。
104消費者喜好數據模塊,通過獲取的反饋問卷數據,收集消費者對桃的滿意度信息和品質指標亮點。
所述評分特征包括外觀參數、質地參數、口感參數、滋味參數和風味參數中的一種或多種。
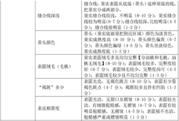
?外觀特征 包括果實形狀、果實大小、果蒂大小、果梗顏色、果皮顏色、果皮厚度、果皮易剝離程度、表面絨毛、褐斑、表皮順滑度和果肉顏色、果核形狀,果核大小中的一種或多種。
?質地特征 包括桃果肉軟硬度屬性、果實重量感和果肉離核程度。
?外觀特征 包括果實形狀、果實大小、果蒂大小、果梗顏色、果皮顏色、果皮厚度、果皮易剝離程度、表面絨毛、褐斑、表皮順滑度和果肉顏色、果核形狀,果核大小中的一種或多種。
?質地特征 包括桃果肉軟硬度屬性、果實重量感和果肉離核程度。
?口感參數 包括果皮易食性、果肉汁水含量、果肉回味和果肉入口順滑程度中的一種或多種。
?滋味參數 包括果皮酸甜滋味和果肉酸甜比中的一種或多種。
?香氣類型 包括固有香氣和/或特殊香氣,特殊香氣類型包括桃味、椰子味、甜橙和玫瑰花中的一種或多種。
具體的感官品質特征實例可以如下表所示:




來源:《桃感官品質評價系統和評價方法》,轉載請注明來源。

