目前對飲料的保質期確定大多依賴經驗或簡單測試,缺乏科學化、標準化的方法。而隨著飲料產品的全球化營銷,不同氣候條件下飲料的保質期變化也愈發受到關注。而我國等國土遼闊的國家,往往跨越多個氣候帶,使得僅在國內銷售的產品,也必須要考慮在不同氣候帶的保質期。國際氣候帶見表1:
表1 國際氣候帶

一、飲料保質期內存在的主要質量問題
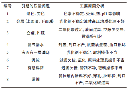
目前,飲料在保質期內存在的質量問題主要有兩類,一類是生物性的,即由微生物自身及其代謝產物導致產品變質、沉淀和渾濁;另一類是非生物性的,即飲料成分發生物理、化學變化引起的產品退色、凸罐、漏瓶、分層和沉淀等。常發生的質量問題詳見表2和表3:
表2 保質期內微生物引起的飲料質量問題

表3 保質期內非生物引起的飲料質量問題

二、影響因素實驗
影響因素實驗是在比加速試驗更劇烈的條件下進行,如光照、溫度、濕度、酸、堿、氧化等,了解飲料在以上相應條件下的質量保持情況,為飲料的配方設計、生產工藝、包裝、貯存條件等提供參考信息。飲料的影響因素實驗一般只需要一個批次的樣品即可,如因實驗結果不明確,則應加試2個批次樣品。
目前飲料保質期測試常進行的影響因素實驗是高溫實驗、高濕實驗和強光照實驗。
1、高溫試驗的方法
將飲料密封放于潔凈的市售包裝或近似市售包裝中,60℃下放置10天,于第5天和最后一天取樣,按飲料保質期考察指標進行檢測。若飲料在放置的10 天內已發生不可接受的質量變化,則在40℃條件下按照以上時間繼續進行實驗。若60℃沒有發生不可接受的質量變化,不再進行40℃實驗。此實驗即可考察飲料在熱帶地區儲運的穩定性,也可考察飲料在夏季物流過程中的穩定性。
2、高濕實驗的方法
將飲料密封放于潔凈的市售包裝或近似市售包裝中,放置于25℃,相對濕度為90%±5%條件下10天,于第5天和最后一天進行取樣,按飲料保質期考察指標進行檢測。該高濕實驗一般只針對固體飲料適用。恒濕條件可使用恒溫恒濕實驗箱。物流過程中有海運階段的飲料,還可使用鹽霧實驗箱以考察容器的耐腐蝕性。該實驗對于采用半透性PET塑料瓶或金屬容器的飲料具有重要意義,在考察飲料自身保質期的同時,還可考察容器的穩定性及耐腐蝕性。
3、強光照射實驗的方法
將密封于市售包裝或近似市售包裝的飲料放在裝有熒光燈(模擬貨架照明)或氙燈(模擬日光照射)的光照試驗箱或其他適宜的光照裝置內,于4500±500xl的照度條件下放置10天,于中間一天和最后一天按飲料保質期考察指標進行檢測,重點檢查飲料的感官變化。其中可選用任何輸出相似于D65/ID65 發射標準的光源。該實驗主要考察飲料在貨架銷售期的穩定性。
此外,根據需要可設計酸、堿和氧化等實驗,探討以上因素對飲料保質期質量的影響,并研究分析飲料中各成分的相互影響情況。
三、加速破壞性試驗
加速破壞性試驗是在特定條件下進行的質量破壞性試驗,其目的是在較短的時間內,了解飲料的物理、化學和生物學方面的變化,為飲料配方設計、質量評價和包裝、運輸、貯存條件等提供實驗依據,并初步預測樣品的穩定性。
加速破壞性試驗通常采用3個批次以上的樣品進行,放置在市售產品相同或相似的包裝容器中。一般放置條件參照化學藥物(制劑)的試驗條件為40±2℃、相對濕度為75%±5%,放置時間為六個月。
檢測一般包括初始、中間和末次的3個時間點。根據研發經驗,如果預測加速破壞性試驗的結果可能會接近飲料保質期質量變化的臨界點,則應在實驗設計中考慮增加檢測頻率。飲料的感官或指標如出現明顯的異常,即飲料在保質期內的質量發生了明顯變化,該試驗就可以中止。
此外,針對部分需要冷藏保存(5℃±3℃)飲料的加速破壞性試驗條件為25±2℃、相對濕度為60%±5%,如果在加速試驗的前3個月內質量發生了顯著變化,表現為感官或指標有明顯的異常,則應對運輸途中或搬運過程中得貯存條件對其質量的影響進行評估;必要時可加試1批樣品、增加取樣檢測頻率、進行3個月以內的試驗;如前3個月感官或指標已經發生了明顯的不可接受的變化,則可終止加速破壞性試驗。關于冷凍保存飲料的加速試驗的放置條件,目前并無參考依據。
目前最廣泛、最有效使用的預測食品貨架期方法是Arrhenius模型,用來描述不同溫度對食品有關的化學反應速度變化的影響。Arrhenius模型方程是:
式中:k為速度常數;k0為關系式常數;E為活化能;R為氣體常數;T為絕對溫度。
在上式中,溫度對化學反應的影響程度用Q10來表示。在一般的化學反應中,溫度每上升10℃則反應速度加倍,即Q10一般都為2。2個任意溫差為10℃的溫度下的保質期的比值Q10有以下公式:Q10=T溫度下的保質期/(T+10)溫度下的保質期
通常情況下,飲料保質期的Q10都是選取2個溫度進行計算比值,并且,還要確定這兩個溫度下進行實驗的頻率。公式如下:
式中:ΔT 為兩個實驗溫度T1與T2的溫度差,f1為溫度T1 時測試之間的時間間隔;f2為溫度T2時測試之間的時間間隔。對于2個溫度差不是10℃的Q10,則上述公式變為:
式中:ΔT 為T1與T2的溫度差,θs(T1)為特定溫度T1下的保質期;θs(T2)為特定溫度T2下的保質期。
四、長期試驗
飲料長期試驗的目的是為了研究飲料在擬定的貯存條件下其質量的穩定性,同時也為飲料的包裝、貯存環境及保質期提供參考。一般情況下,長期試驗需要在接近飲料的實際貯存條件下進行。
飲料的長期試驗一般是把飲料密封于潔凈的市售包裝或近似市售包裝中,然后放置在溫度為25±2℃、相對濕度為60%±5%,或溫度30±2℃、相對濕度為65%±5%的環境中,實驗時間為樣品的保質期,一般為12個月。這是從我國南方與北方氣候的差異考慮的,在其它國家銷售的飲料則應基于其所處的氣候帶考慮。
長期試驗的樣品一般選取3個批次,每3 個月取樣一次,分別于放置開始、3個月、6個月、9個月、12個月取樣,按照飲料保質期質量檢測指標進行檢測。
考慮到在實際實驗中,檢測數據有一定的分散性,故在進行數據統計分析時,一般應按照95%可信限進行整理,以此能夠得到有效的保質期。
如果選取3批飲料的統計分析結果差別較小,則取其平均值為該飲料的保質期,若選取的3 批飲料的統計分析結果差別較大(P 值≤0.25),則取其最短批次的時間為該飲料的保質期。如果數據表明,測定結果變化很小,說明該飲料是很穩定的,則不作統計分析。
特殊情況下,有些飲料需要進行冷藏保存或需要冷凍。關于需要冷藏保存飲料的長期實驗條件為5±3℃,如果其在進行加速破壞性試驗時的3~6個月之間發生了不可接受的質量變化,則應根據實際考察時間的穩定性數據確定保質期。對某些需要冷凍保存的飲料的長期試驗條件為-20℃±5℃,具體應根據長期實驗放置條件下實際考察時間的穩定性數據確定其保質期。
五、保質期試驗重點考察項目
飲料的保質期試驗重點考察項目可分為感官指標、理化指標和微生物指標,這是評價飲料是否變質的三個主要方面。感官指標是判斷食品質量或者口味好壞最直接的依據,理化指標規定了飲料應達到的成分含量,微生物指標時衡量飲料受微生物污染或其他污染的程度。
對于不同的飲料,考察指標也不完全相同,如維生素飲料要著重考察理化指標,碳酸飲料要著重考察二氧化碳的氣容量;而微生物指標則涉及食品安全,在關注致病菌指標的同時,也應關注指示菌的指標。
注:不穩定物質指飲料中的性質不穩定的關鍵成分,如維生素飲料中的維生素含量,果蔬汁飲料中的果蔬汁含量,碳酸飲料中的二氧化碳氣容量等。
舉例:植物和茶固體飲料重點考察項目--結塊率研究
植物固體飲料是以植物及其提取物(水果、蔬菜、茶、咖啡除外)為主要原料,添加或不添加其他食品原輔料和食品添加劑,經加工制成的固體飲料。茶固體飲料是以茶葉的提取液或其提取物或直接以茶粉(包括速溶茶粉、研磨茶粉)為原料,添加或不添加其他食品原輔料和食品添加劑,經加工制成的固體飲料。
固體飲料的產品特性,一般以產品結塊情況作為重點考察項目,對于植物固體飲料和茶固體飲料而言,結塊率是保質期的重要指標。也是一個主要指標,該文只研究了結塊率,雖然只是研究了保質期的一部分,但是企業可以據此作為確定產品保質期的依據。
目前,植物固體飲料和茶固體飲料的結塊率沒有統一的規定,結塊率的快速確定無固定方法。可以根據Arrhenius 模型,以植物固體飲料和茶固體飲料為例,采用加速試驗的方法,通過計算出公司產品的大致結塊率,同目標結塊率進行比較,如未達目標結塊率,可立即進行工藝改進,包括產品配方、工藝參數、包裝材料或包裝方式等,從而為此類新產品開發過程中結塊率的快速確定提供新的思路與試驗依據。
劉建文等人試驗結果顯示,真實結塊率達5%的時間比加速實驗條件下的大致結塊率達5%的時間約長5%,試驗結果準確可靠,產品的結塊率如果達不到規定的要求,可以通過改進產品的生產工藝、配方、包裝材料延長產品的結塊率。
六、保質期試驗研究結果評價
飲料保質期穩定性的預測研究對飲料行業的發展具有重要意義,它是在影響因素實驗、加速破壞性試驗、長期試驗的實驗結果基礎上,并結合飲料在實際生產、運輸過程中可能遇到的情況進行的系統分析和判斷。飲料保質期試驗,可以提供飲料在各種環境因素影響下,其質量隨時間變化的情況,可以科學嚴謹的預測與確定飲料的存放條件、包裝和保質期;由此建立飲料的保質期及推薦的貯存條件,以確保飲料在保質期內的質量穩定。
來源:感官科學與評定,轉載請注明來源。
引用文獻:
劉紅,王達,張明,吳光虹,劉峴鑠,張曉燕. 青島嶗山礦泉水有限公司(山東青島266101). 飲料保質期測試方法的研究綜述
劉建文,徐義波,丁曉東,傅清梅,周恒勇. 飲料工業. 2019, Vol.22, No.2

