(杭州站·高級班)
報名正在進行中~
本次培訓班是對QDA和CATA兩種方法的深入解析及實操體驗。
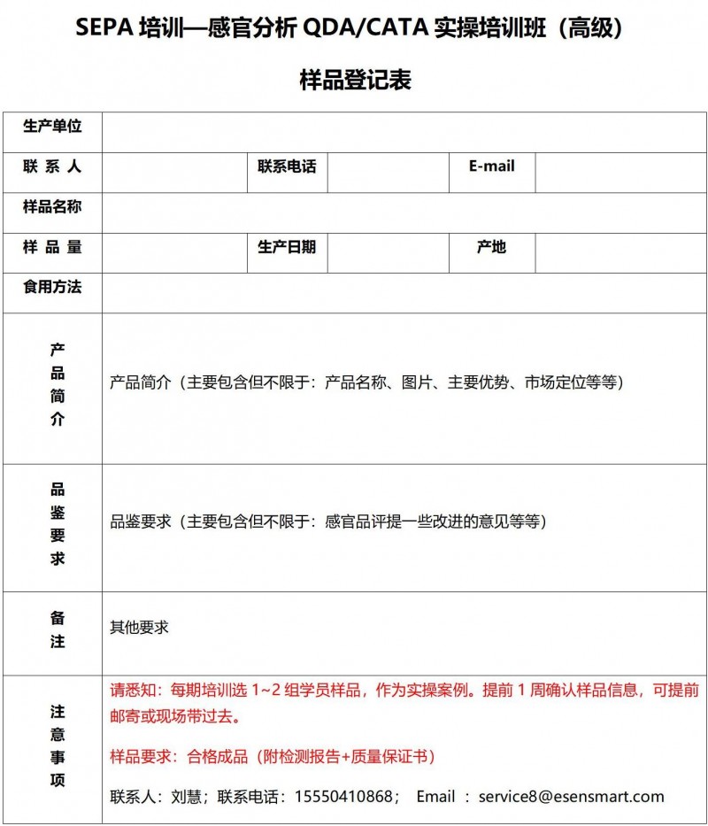
為了幫助學員更加精準挖掘企業感官需求,解決落地實踐的困點和難點,特增設企業實際產品實操案例環節。現向報名參加培訓的學員征集樣品參與實操:
如果您有感官分析學習的相關需求;
有產品質控/研發方面的相關疑惑;
現有產品亟待解決的感官問題···
如果您有感官分析學習的相關需求;
有產品質控/研發方面的相關疑惑;
現有產品亟待解決的感官問題···
帶著你的產品和問題,跟隨課程老師,與學員們一起來學習探討吧!有意向提供實操產品的學員,抓緊時間提交相關資料,一經確認,即可被專家老師定制實操方案。
計劃報名參加培訓的學員請注意,實操樣品征集進行中!
√ 請注意,正式報名回執中有"樣品測試意向"一項
□考慮提供樣品 □不考慮提供樣品
√ 有意向提供樣品的,聯系助教老師領取《樣品登記表》;填寫您自己產品的簡介及需要測試的內容。
請悉知:
(1)每期培訓會選擇1-2組學員樣品,作為實操案例。
(2)培訓之前確認樣品信息,可提前郵寄或現場帶過去。
(3)樣品要求:合格成品(附檢測報告+質量保證書)

(快聯系助教老師,領取報名表~)
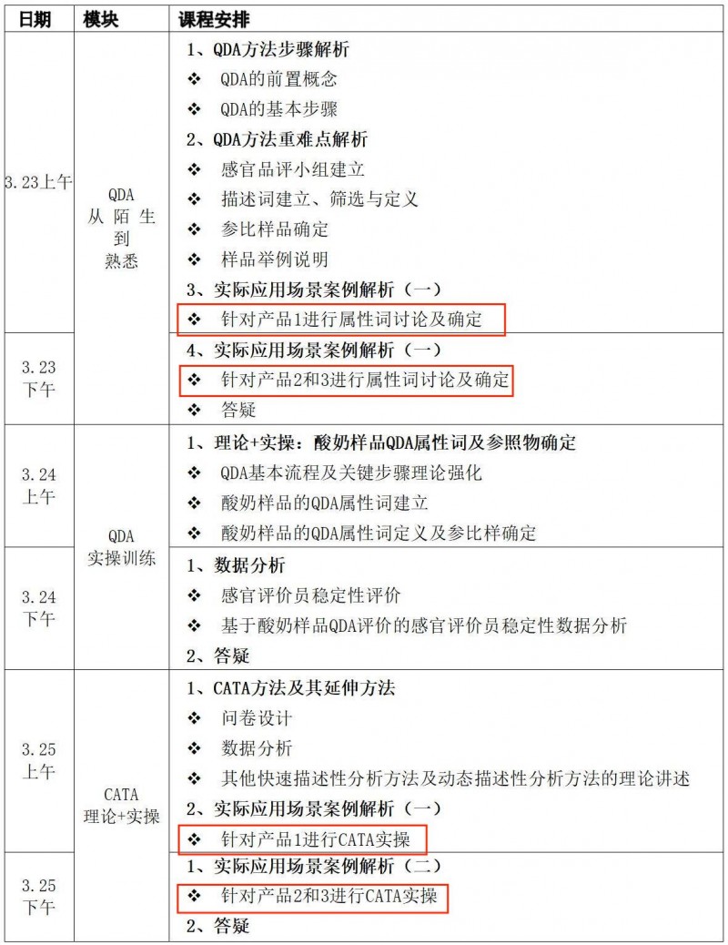
本期培訓介紹QDA和CATA。
定量描述分析法(Quantitative Descriptive Analysis, QDA),是感官分析中最常用的描述性工具,應用該方法對產品進行定量描述,獲得產品完整的感官特性,并借助多元統計方法分析數據,從而有效識別產品的特點及樣品之間的差異。
適合項勾選法(Check-All-That-Apply,CATA),是近年來的網紅快速描述分析法,它不需要安排人員培訓,就可以相對輕松、快速的直接從消費者中獲取產品的感官特性信息,因其簡單性和多功能性深受研究人員青睞。

劉老師 15550410868(微信同號)
賈老師 15345357126(微信同號)

