感官評定涉及眾多學科領域,有嚴格的方法、流程和體系。食品伙伴網專業感官評定課程為此而設,實踐證明通過這一專業有效的培訓,企業完全能夠在短期內開展基礎水平的感官評定工作,通過感官檢驗判斷產品的質量及其變化情況,幫助企業解決在新品開發、產品改進、質量跟蹤、缺陷發現及處理等過程中出現的問題。
為讓初涉感官的相關人員系統學習感官分析與實操,食品伙伴網將于2023年3月2-4日舉辦【初級班】SEPA線下培訓—感官分析常用方法實操培訓班(濟南站)& 2023年3月23-25日舉辦【高級班】SEPA線下培訓—感官分析實操培訓班-QDA CATA(杭州站)。
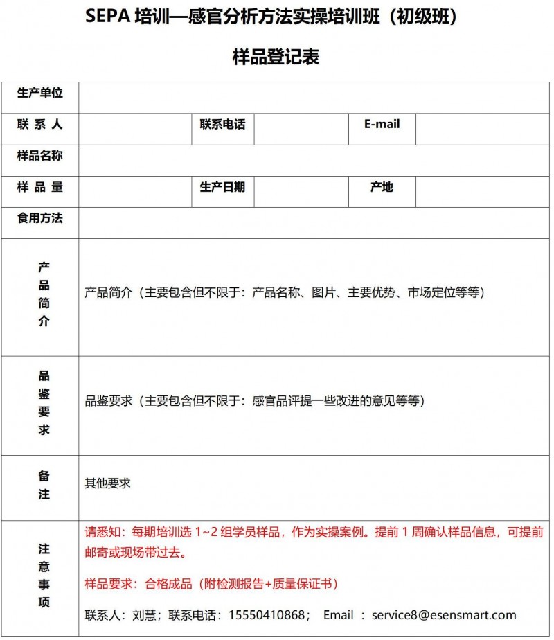
另外,為了幫助學員更加精準的挖掘企業感官需求,解決落地實踐的困點和難點,特增設企業實際產品實操案例環節。
現向大家發出邀請:
如果您有感官分析學習的相關需求,
有產品質控/研發方面的相關疑惑,
現有產品亟待解決的感官問題等等
帶著你的產品和問題,跟隨課程老師
與學員們一起來學習探討吧!
提供實操產品的學員,可以得到更專業的現場指導!有意向提供實操產品的學員,抓緊時間提交相關資料,一經確認,即可被培訓老師定制實操方案。
計劃報名參加培訓的學員請注意,實操樣品征集進行中!
□考慮提供樣品 □不考慮提供樣品
您自己產品主要問題或需要測試的內容是

(具體報名回執,請與劉老師:15550410868 / 賈老師:15345357126 聯系填寫)
更多詳情,請點擊查看:【招生開始】2023年食品伙伴網首期線下感官培訓班開始報名啦!
【高級班】SEPA線下培訓—感官分析實操培訓班-QDA CATA(杭州站)

